Autorização de Fornecimento

De Wiki@DCOM
Ir para navegação Ir para pesquisar

Antes de iniciar a emissão de um pedido de Autorização de Fornecimento, necessário atentar-se para as situações apresentadas a seguir e nas abas ao lado:

  • Em cada AF, deve constar apenas um único Pregão;
  • O valor mínimo por item deve ser respeitado de acordo com o respectivo Termo de Referência, com exceção daqueles os quais o valor total registrado ou o saldo remanescente seja abaixo deste. Neste caso, deverá ser solicitada a quantidade total disponível do item;
  • Em caso de encaminhamento de AFs de Pregões a vencer, o prazo para envio do pedido de empenho pela Unidade é de 15 (quinze) dias úteis antes da expiração da vigência da ata (validade da ata). Ainda assim, não é garantido o atendimento, considerando que há vários fatores alheios ao DCOM que podem dificultar ou até mesmo inviabilizar a emissão do empenho. Nesses casos e nos demais cujo término da vigência encontra-se próximo, é imprescindível encaminhar e-mail à caex@contato.ufsc.br, informando o número da AF e a situação.}}

Sendo o caso de carona interna (setor requerente não possui saldo e utilizará de outro setor):

  • nos primeiros campos da AF será necessário informar o setor de origem do saldo. Assim que emitida a AF, esta será encaminhada para o setor informado, que deverá autorizar (ou não) o uso do saldo;
  • ainda, sendo aplicável, necessário inserir e-mail de concordância do fornecedor para entrega em localidade distinta da prevista no Termo de Referência (antes, verificar no TR/Edital se já não está prevista entrega para sua localidade).

Sendo o caso de pedido de item(ns) permanente(s):

  • necessário inserir o Formulário de Tombamento;
  • necessário informar o número da ND no despacho de encaminhamento da AF à CAEX (ND deve ser solicitada via Solicitação Digital, diretamente à SEPLAN).

Caso o pedido seja de um item que exige contrato:

Predefinição:Info

Para conferir se há contrato: consultar o processo licitatório no SOLAR, acessar a Pasta Digital e buscar peça intitulada Minuta de Contrato, verificando quais itens estão indicados neste documento.

Os pedidos de aquisição dos itens oriundos dos pregões do Ministério da Economia (SGD/ME) NÃO deverão ser encaminhados por AF, mas por Solicitação Digital (SD) à CAEX/DCOM, respeitando o seguinte fluxo:

  1. Localizar o item na Planilha de Vigência no site do DCOM (buscar pelo termo "SGD/ME")
  2. Criar uma Solicitação Digital (SD) no Solar, que deverá ser encaminhada à CAEX/DCOM, contendo:
  3. O DCOM receberá a SD e criará um Processo Digital de Empenho, a ser encaminhado à Unidade requerente para assinatura do Ordenador de Despesas na Solicitação de Nota de Empenho (SNE)
  4. O Requerente enviará o Processo Digital de Empenho ao DCF, com a SNE assinada pelo Ordenador de Despesas
  5. O DCF fará o registro da Nota de Empenho (NE) e encaminhará o Processo Digital de Empenho ao DCOM
  6. O DCOM incluirá a Nota de Empenho (NE) digitada no SIAFI na SD e a encaminhará ao DPC para elaboração do Contrato
  7. O DPC devolverá a SD com o Contrato assinado ao DCOM
  8. O DCOM fará a notificação de entrega ao Fornecedor e encaminhará o Processo Digital de Empenho e a SD ao requerente para acompanhamento da aquisição

ATENÇÂO:

  • Dúvidas sobre as especificações técnicas dos itens, peças processuais, saldos dos itens e maiores informações desses processos deverão ser dirimidas junto à SETIC;
  • Dúvidas sobre o preenchimento do Termo de Indicação de Gestores e Fiscais de Contratos Terceirizados, Fundacionais, Concessão de Espaço Público e de Compras deverão ser dirimidas junto ao DPC;
  • Cabe à CAEX apenas a operacionalização dos empenhos atinentes a esses processos.

Emissão de Autorização de Fornecimento (AF)

Para emitir o pedido de Autorização de Fornecimento (AF), necessário seguir os seguintes passos:

1. Acessar o Sistema Solar, em MENU -> módulo Pedidos -> Materiais -> Pedido de Autorização de Fornecimento -> Novo

(Antes de solicitar autorização ao módulo via chamado à SETIC, verifique se já não possui esse acesso).

12.png

2. Na próxima tela, será realizado o preenchimento da etapa 1 - Dados do pedido. Os principais dados dessa etapa são:

  • Setor origem: Este campo refere-se ao setor de origem do item (ou itens) que será pedido. Aparecerá automaticamente preenchido pelo sistema com o setor de lotação do servidor que está realizando o pedido, porém, caso o pedido seja um caso de CARONA INTERNA, o campo deve ser alterado para o setor que possui saldo do item;
Os usuários que não tiverem outros setores disponíveis em Setor origem, devem solicitar acesso em https://suporte.egestao.ufsc.br/autosservico/solicitar.xhtml

Observação:

Informar o CPF e vínculo

Selecionar a opção INCLUIR SETOR-ORIGEM PARA PEDIDO DE AF e informar o setor que se deseja ter acesso.

  • Interessado: Requerente ou ordenador de despesas;
  • Categoria: 7 - Licitação (Somente para material);
  • Objeto: Informar centro requisitante e número/ano do Pregão;
  • Justificativa (Exemplos: Material para uso nas aulas de xxx; Material de expediente para uso na coordenadoria de apoio administrativo).
Preenchimento da Etapa 1 - Dados

Preenchidas esses campos, deve-se clicar em Salvar -> Próxima etapa.

3. Na Etapa 2 - Lotes/itens: Botão Adicionar para inclusão de Itens:

Etapa 2 - Lotes/Itens

4. Na tela para adicionar itens, somente aparecerão os itens que tem como requerente o setor informado no campo "Setor Origem" da etapa 1.

Para realizar a pesquisa do pregão/item, deve-se preencher os campos: Edital (PE000 + nº PE + Ano do PE) e Nº do Item, se preferir.

ATENÇÃO: Utilizar somente um pregão por AF.

Assim que os resultados aparecerem, basta selecionar o item (ou itens) desejado, e clicar em Selecionar.

Consulta de itens

5. Ainda na Etapa 2 - Lotes/itens, deve-se inserir o quantitativo dos itens. Após, Salvar -> Próxima Etapa

Preenchimento do campo "Quantidade pedida"

6. Etapa 3 – Entrega: Locais de entrega – Preencher imóvel e setor -> aplicar para todos

ATENÇÃO: Inserir um ÚNICO LOCAL DE ENTREGA COM O QUANTITATIVO TOTAL DE CADA ITEM. Tal ação é fundamental para evitar erros e inconsistências de importações do dados no sistema, que podem trazer prejuízos à aquisição.

1.png
2.png
3.png

7. Etapa 4 – Concluir: Enviar e anotar o número do protocolo – esse número corresponde ao número da solicitação da AF.

Envio.png
SD.png

8. Após emitido o pedido, deve-se atentar ao seguinte:

  • Se o pedido emitido é um caso de CARONA INTERNA, ao clicar em enviar, a AF será encaminhada para o setor de origem do item (ou itens), conforme informado no campo Setor origem, na Etapa 1 - Dados. Nesse caso, o setor que está emitindo a AF precisa aguardar o Setor origem autorizar, ou não, o uso do saldo, independentemente de se encontrar ou não na iminência do vencimento do Pregão.
    • Se o pedido for negado ou forem solicitados ajustes, aparecerá em Fila de Trabalho -> Compras e Licitações -> Pedido de Autorização de Fornecimento -> Revisar AF. Nesta situação, deve-se seguir as orientações disponíveis em Setor requerente - Revisar pedido de carona devolvido para ajuste.
    • Quando o pedido for autorizado, aparecerá em Fila de Trabalho -> Compras e Licitações -> Pedido de Autorização de Fornecimento -> Emitir AF.
  • Se o pedido não é um caso de carona interna, ou seja, o item (ou itens) inserido no pedido é do próprio setor que está emitindo a AF, o pedido irá aparecer em Fila de Trabalho -> Compras e Licitações -> Pedido de Autorização de Fornecimento -> Autorizar AF. Caso essa opção não apareça no perfil de quem está emitindo a AF, significa que essa pessoa não possui permissão para autorizar. Logo, o pedido aparecerá na fila de servidores com essa permissão (provavelmente a chefia superior).

9. Estando o pedido no menu Emitir AF, deve-se clicar no pedido de realizar o seu recebimento.

Emitir.png

10. Na pasta digital, deve-se anexar a documentação necessária, conforme casos específicos (carona interna, material permanente ou item com contrato).

Se não houver documento para ser anexado, pode-se passar diretamente para a próxima etapa.

Inserir .png

11. Acessar aba Emissão de AF -> Itens: botão Gerar -> preencher Data -> Salvar -> Voltar (Repetir este passo para todos os fornecedores):

Acessar Itens
Gerar, inserir data, salvar e voltar

Predefinição:Ok

Coluna AF validadada para ambos fornecedores

12. Nos casos de pedidos de material permanente ou determinados pedidos de material de consumo nos quais não será possível utilizar o duodécimo da Unidade, é necessário abrir uma Solicitação Digital e encaminhar para SO/SEPLAN para realizar dotação orçamentária. Após o recurso ser alocado informar o número do sequencial da nota de dotação no despacho da AF.

Predefinição:Alertapequeno

13. Com o pedido na fila Emitir AF, deve-se, na aba Encaminhar, selecionar a ação "Encaminhar ao gestor de solicitações para emissão de empenho". O despacho deverá conter as seguintes informações:

  • Centro de Custo E Dados do recurso:
    • Para material de consumo, informar os seguintes dados orçamentários: UGR, PTRES, Fonte e Atividade;
    • Para material permanente ou casos específicos: nº sequencial da nota de dotação;
  • Local de Entrega, informando o CEP
  • Responsável pelo Recebimento, Telefone Completo (48 3721-RAMAL), e E-mail
  • Se a entrega será parcelada ou total
  • Finalidade do(s) item(ns) (de forma simplificada, para definição da natureza de despesa contábil do empenho, como por exemplo: para utilização em aula, para utilização em laboratório, material de expediente, entre outras)

14. Após o preenchimento do despacho, acionar o botão Encaminhar.

Enviar CAEX.png

Predefinição:Ok

Ajuste de Autorização de Fornecimento

Nos casos em que a AF é devolvido pela CAEX para ajustes, nos casos em que for necessário excluir item ou alterar quantitativo:

  • quando a AF for devolvida ao requerente para ajustes, seguirá para Emitir AF, local em que a Unidade deve ir no ícone de editar (lápis) dos fornecedores e cancelar as AFs correspondentes. Depois, deve encaminhar o pedido para Revisar AF, e nessa tarefa do fluxo então, na aba Ajuste Itens, deverá ajustar os itens e os quantitativos, inclusive ajustando os locais de entrega e clicando em Salvar ao Final. Próximo passo é encaminhar a AF para Autorizar AF e, depois de autorizada (novamente) pelo setor origem, retornará a Emitir AF, onde o requerente então emite as AFs no lapizinho de cada fornecedor e encaminha à CAEX para empenho.

Carona interna

Analisar pedido de carona interna (autorizar/reprovar/solicitar ajustes)

1. Quando um setor emitir uma AF de item (ou itens) que pertece ao seu setor, o pedido aparecerá na guia "Fila de trabalho" -> Compras e Licitações -> Pedido de Autorização de Fornecimento -> Autorizar AF.

Autorização de uso de saldo

2. Ao clicar sobre o pedido, deve-se realizar o recebimento da AF e prosseguir para a análise.

3. Na guia Pasta Digital podem ser visualizadas as informações do pedido, para que então se possa decidir sobre a possibilidade de autorizar o uso do saldo:

Informações do pedido - Pasta digital

4. Feita a análise e tomada a decisão sobre a autorização, deve-se clicar na guia Encaminhar, e selecionar o fluxo conforme decisão:

Encaminhamento do pedido de autorização

Revisar pedido de carona devolvido para ajuste

Se o setor origem do item devolver o pedido com o fluxo "Reprovar ou solicitar ajustes", ele aparecerá na tela Fila de Trabalho -> Compras e Licitações -> Pedido de autorização de fornecimento -> Revisar AF:

13.png

Acessando o pedido, deve-se ir na guia Pasta Digital e conferir o despacho emitido pelo setor origem.

Se o pedido foi devolvido pelo setor origem com negativa de uso do saldo, deve-se ir na guia Encaminhamento, e selecionar o fluxo Cancelar pedido AF.

Se o setor origem solicitou algum ajuste no item (exclusão de item, redução de quantidade, ou outras situações) deve-se acessar a guia Ajuste Pedido e ajustar os dados conforme necessário (em Dados, Item ou Entrega):

14.png

Atentar para que a coluna Situação esteja validada. Sem isso, o sistema não permitirá encaminhar a AF novamente.

Realizados os ajustes, deve-se ir na guia Encaminhamento, e selecionar o fluxo Solicitar Autorização Novamente.

16.png

Ao encaminhar, o pedido retorna para o setor origem do item para nova análise.

Se aprovado, vai para a fila Emitir AF. Caso apresente novamente problemas, irá novamente para a fila Revisar AF.

Predefinição:Topo

Processo de empenho

Com a SNE emitida, a CAEX será responsável por criar o processo de empenho inserindo a SNE e os demais documentos cabíveis.

  • Com relação as certidões que são encaminhadas em anexo ao processo de empenho, devem ser observadas os vencimentos de: Receita Federal e PGFN, FGTS, Trabalhista e Estadual.

Tal processo será encaminhado ao setor requerente da respectiva SNE para que o ordenador de despesas da UGR informada no despacho da AF e usada no empenho realize a assinatura da SNE.

Com a SNE assinada, o setor requerente deve realizar o envio do processo de empenho ao setor SE/DCF, conforme orientações:

Envio DCF.png
Se o Pregão não estiver prestes a vencer E se nenhuma certidão estiver prestes vencer

Motivo Tramitação: Clicar na “lupa” -> escolher  a opção “1”:  Para providências OU só digitar a opção: 1

Encaminhamento: “Para registro de empenho.”

Tarefa: Escolher “Encaminhar para outro setor”

Setor: Preencher com o setor SE/DCF

Se o Pregão estiver prestes a vencer (constará no título do arquivo da SNE)

Motivo Tramitação: Clicar na “lupa” -> escolher  a opção “1”:  Para providências OU só digitar a opção: 1

Encaminhamento: URGENTE: PE vence em X/X/XXXX (preencher com a data do início do título da SNE). Para registro do empenho.

Tarefa: Escolher “Encaminhar para outro setor”

Setor: Preencher com o setor SE/DCF

Se houver certidão prestes a vencer (constará no título do arquivo da SNE)

Motivo Tramitação: Clicar na “lupa” -> escolher  a opção “1”:  Para providências OU só digitar a opção: 1

Encaminhamento: URGENTE: Certidão vence em X/X/XXXX (preencher com a data que está no título da SNE ao lado de “certidão vence”). Para registro do empenho.

Tarefa: Escolher “Encaminhar para outro setor”

Setor: Preencher com o setor SE/DCF

Se constar CAPES-URGENTE ou URGENTE-CAPES no título da SNE ou o local que constar no título for PROPG.UFSC

Motivo Tramitação: Clicar na “lupa” -> escolher  a opção “1”:  Para providências OU só digitar a opção: 1

Encaminhamento: URGENTE: Limite para registro do empenho (recursos CAPES) é 21/11/2021. Para registro do empenho.

Tarefa: Escolher “Encaminhar para outro setor”

Setor: Preencher com o setor SE/DCF


O SE/DCF, após análise, fará o encaminhamento do processo de volta ao setor requerente.

  • Se a SNE foi registrada pelo DCF, o setor requerente deve fazer o envio do processo à CAEX (fila DIG/CAEX) para notificação do fornecedor;
  • Se o DCF identificou algum problema (por exemplo certidão vencida), cabe ao requerente realizar os ajustes e retornar o processo ao DCF para registro.

Predefinição:Info

Alternativas às Unidades

Fluxograma para emissão das SNEs
Consulta ao SICAF
Exemplo de Relatório de Situação do Fornecedor
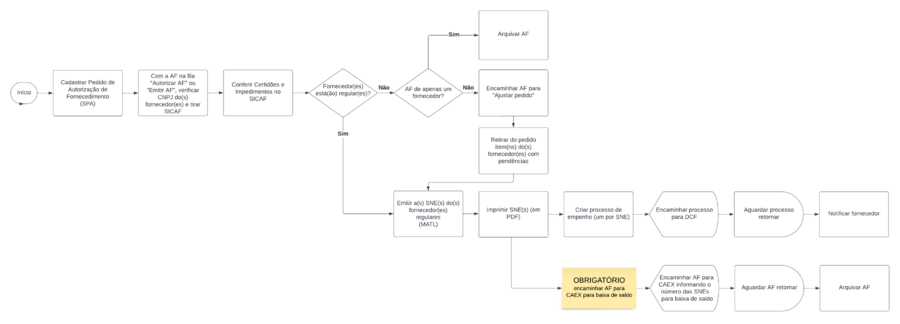
  1. Cadastrar pedido de Autorização de Fornecimento (AF) no Sistema SOLAR conforme as orientações do Manual
  2. Com a AF na fila "Autorizar AF" ou "Emitir AF", verificar o CNPJ dos fornecedores
  3. Acessar o SICAF em Compras.gov.br
  4. Emitir a certidão de Situação do Fornecedor e o Credenciamento (Níveis de Credenciamento - Nível I) de cada fornecedor
    • Observar se as Certidões estão vigentes (Federal, FGTS, Trabalhista e Estadual) e se o fornecedor não está com impedimento de licitar/contratar com União (caso conste, aparecerá da segunda página em diante)
    • Na dúvida se o fornecedor está em situação regular, verifique com o DCF o que é necessário para digitação do empenho
    • Em caso de inconsistências, emitir individualmente as certidões vencidas
  5. Caso algum fornecedor esteja com alguma certidão vencida ou impedimento:
    • Entre em contato com o fornecedor para que regularize a situação, se for considerado necessário
    • Caso o fornecedor com problemas seja o único da AF, arquive a AF
    • Se forem restar outros fornecedores em situação regular, retorne a AF para ajuste, exclua os itens do fornecedor com problemas e dê andamento à AF normalmente

Predefinição:Okpequeno

Predefinição:Alerta

Geração das SNEs no MATL
  1. Acesse o sistema MATL
    Para instalar ou atualizar o aplicativo, acesse https://setic.ufsc.br/downloads/
    Em caso de mensagem de erro relativo a autorização/permissão/acesso, abrir chamado junto à SeTIC para verificar o motivo
  2. Após, acessar o menu Centro de Custo -> Geração de empenhos por Processo
  3. Na janela que se abre, marcar a opção "AF?"
  4. Inserir o número da Solicitação Digital (SD) da AF gerada no campo "Processo" e clicar em "Buscar"
  5. No campo “Complemento histórico”, inserir:
    • endereço completo de entrega com CEP
    Obs.: Caso seja material permanente com entrega no DGP, o endereço para a entrega a ser informado é o seguinte:
    Endereço de entrega para tombamento:
    Departamento de Gestão Patrimonial (DGP)
    Rua João Pio Duarte Silva, 241 - Córrego Grande, Florianópolis - SC - CEP: 88037-000
    Email: dgp@contato.ufsc.br
    Dia e horário de entrega: de segunda a sexta-feira (dias úteis), das 09:00 às 18:00 horas
    • responsáveis pelo recebimento
    • telefone e e-mail
    • finalidade/utilização do material (exigência do DCF)
  6. No campo “Observação” inserir:
    • número da AF
    • dados orçamentários (ND, Centro de Custo, PTRes, etc)
  7. No quadro intermediário, preencher os seguintes campos:
    • Centro de Custo: Número do Centro de Custo da Unidade
    • U. gestora: 153163
    • UGR: UGR DO SETOR
    • Fonte: VER COM SEPLAN
    • PTRES: VER COM SEPLAN
    • Atividade: VER COM SEPLAN
    • Enquadramento: VER COM SEPLAN
    • Etapa Ensino: VER COM SEPLAN
    • Categoria: VER COM SEPLAN
    • Unidade PI: Nome da unidade vinculada ao centro de custo
    • Tema: VER COM SEPLAN
  8. Após preencher os dados acima, clique no botão “Cálculo”
  9. Após surgirem as informações no quadro inferior, clicar em “Geração”
    Dessa forma a Nota Solicitação de Empenho (SNE) será gerada e aparecerá na coluna “Solicitação”
  10. Na sequência, clicar no botão "Empenhos" e depois em "Imprimir Empenhos" para imprimir o PDF das SNEs
  11. Salve a SNE informando como nome do arquivo o número da SNE e o setor (202401234 - SETOR/CENTRO)

Predefinição:Alerta

Predefinição:Okpequeno

Cadastro do Processo Digital

  • Em SOLAR → módulo do sistema: SPA → Cadastro de Processo Digital, preencher:
    1. Grupo de Assunto: 111 - Solicitação de empenho
    2. Assunto: 454 - Empenho
    3. Número da SNE: na SNE emitida no SARF/MATL (ex.: 202102525)
    4. Interessado na UFSC: CNPJ do fornecedor (consta na SNE emitida)

Envio ao DCF para digitação

  • Após concluir o cadastro, clicar em “Peças” e anexar:
    1. SNE assinada pelo ordenador de despesas
    2. Declaração SICAF do fornecedor (e certidões adicionais eventualmente emitidas)
    3. Relatório de Credenciamento do fornecedor (emitido no SICAF, onde estão os e-mails a serem utilizados para notificação após o retorno do DCF)
    4. Formulário de Tombamento (em caso de material permanente);
  • Tramitar para SE/DCF com o despacho “Para digitação”.

Predefinição:Okpequeno

Após a digitação do empenho pelo DCF/SEPLAN, é necessário notificar o fornecedor para que providencie a entrega do material, da seguinte forma:

  1. Acessar o MATL - Aba Empenho → Solicitação de Empenho → Nº da Solicitação: digitar o número da SNE → Imprimir → Salvar em PDF;
  2. Anexar o arquivo salvo do MATL no e-mail;
  3. Enviar a notificação (modelo ao final desta aba) para o(s) email(s) informado(s) no CREDENCIAMENTO SICAF, com cópia para os emails dos requerentes informados na SNE.
    Predefinição:Alertapequeno
  4. Salvar o PDF da confirmação e anexar no processo de empenho (essa confirmação poderá ser necessária caso precise abrir processo administrativo contra o fornecedor)
  5. Manter o processo do empenho na fila do setor até a entrega e pagamento
  6. Caso a entrega seja no DGP, encaminhar o processo do empenho para DIREC/DGP/PROAD, para aguardar a entrega e tombamento

MODELO DE E-MAIL PARA NOTIFICAÇÃO


Onde localizar os números da Nota de empenho (NE) e da SNE

ASSUNTO DO E-MAIL: NOTIFICAÇÃO - Nota de Empenho 2023NEXXXXXX - Referente à SNE 2023XXXXXX


CONTEÚDO DO E-MAIL (COPIE E COLE)

Solicitamos confirmação de recebimento.

Senhor(a) fornecedor(a),

Segue Solicitação de Nota de Empenho (SNE) para que se proceda com a entrega das mercadorias.

  • PRAZO: estabelecido no Termo de Referência do Edital do Pregão pertinente, contado a partir da entrega deste e-mail na caixa de entrada da Contratada, independentemente de confirmação de leitura, sob penalidades da lei.
  • INFORMAÇÕES PARA ENTREGA: constam no documento (SNE) anexo:
    • lista dos materiais com quantidades
    • valor da nota fiscal a ser gerada
    • responsável pelo pedido/recebimento com dados para contato
    • local de entrega
    • número do pregão
    • código da UASG
    • CNPJ da UFSC
  • DOCUMENTAÇÃO QUE DEVE ACOMPANHAR A ENTREGA:
  • DADOS PARA EMISSÃO DA NOTA FISCAL:
    • Universidade Federal de Santa Catarina - CNPJ: 83.899.526/0001-82
    • Endereço: Rua Roberto Sampaio Gonzaga, S/N - Bairro: Trindade - Florianópolis/SC - CEP: 88040-900
    • Observação: no caso de várias entregas referentes à mesma Nota de Empenho, devem ser emitidas Notas Fiscais separadas para cada uma das entregas.

ATENÇÃO

  • Dúvidas, avisos sobre produtos, agendamento prévio obrigatório ou prorrogação de prazo de entrega deverão ser direcionados ao servidor responsável cujo nome, ramal e e-mail constam da Solicitação da Nota de Empenho (SNE), conforme Anexo I do Edital.
  • Dúvidas sobre pagamentos devem ser direcionadas ao Departamento de Contabilidade e Finanças (DCF) por meio dos contatos disponíveis em http://dcf.ufsc.br
  • Dúvidas sobre alterações contratuais (troca de marca, cancelamento, reequilíbrio econômico-financeiro) devem ser direcionadas conforme instruções disponíveis em http://compras.ufsc.br/alteracoes-contratuais/
  • Outras dúvidas deverão ser direcionadas ao setor competente da UFSC, conforme disposto em Edital.

CONSULTA À NOTA DE EMPENHO

  • Acesse o [Portal da Transparência]
  • Em “Filtro” -> “Documento”, informe o número completo da Nota de Empenho (NE) informado no título deste e-mail
  • Clique em "Adicionar" e "Consultar".

Atenciosamente,